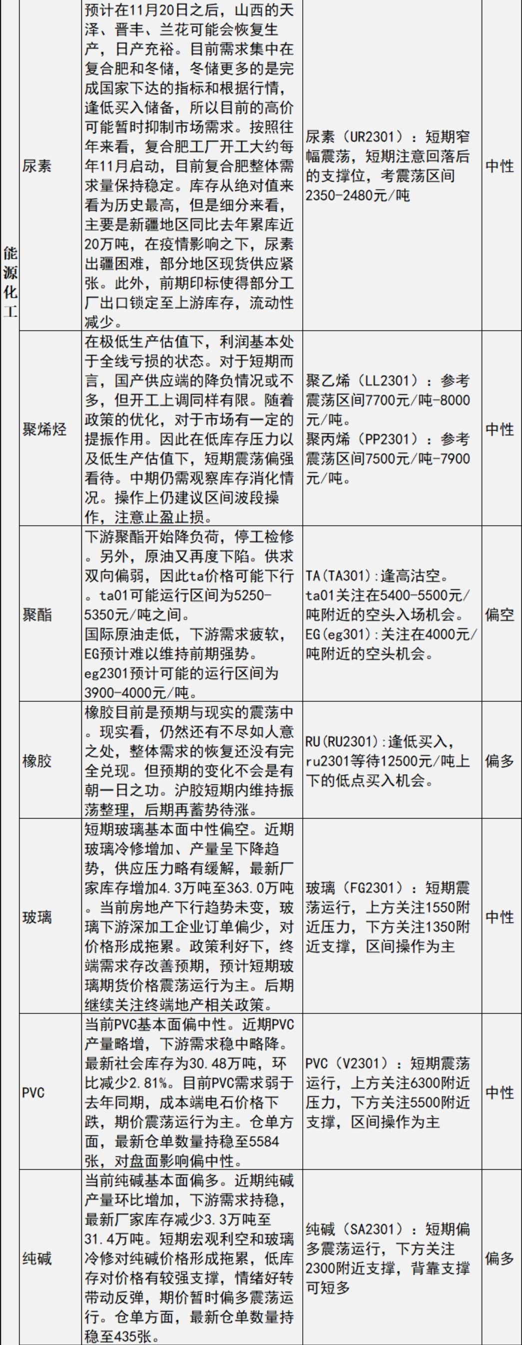
中信建投期货11月16日早间交易策略

贵金属:黄金震荡偏强,白银冲高回落,市场避险情绪攀升,推荐继续做多金银比价。
原油:原油价格仍难以跌破90美元,操作建议逢低试多。
螺纹钢:钢价近两周持续上涨,但高价限制贸易商冬储意愿,钢价上涨空间有限,注意价格回调风险。
大豆:短期片面或继续震荡运行,整体来看,国产大豆仍是供大于求。
白糖:短期郑糖预计跟随原糖波动,待原糖企稳后,逢高沽空。
油脂:单边延续宽幅震荡,关注菜棕价差,菜豆价差做缩的机会。








中信建投期货公司授权文本由“专注期货开户交易及专业行情分析资讯网站”:【一期货 www.1qh.cn】转发

标题:中信建投期货11月16日早间交易策略

地址:m.jiashengpage.com/article/501.html