• 首页
  • 行情分析
  • 注册

Category: 行情分析

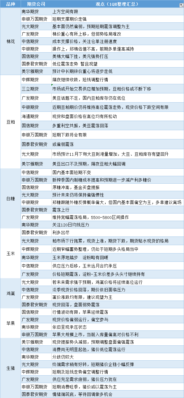
期货公司观点汇总一张图:11月15日农产品(棉花、豆粕、白糖、玉米、鸡蛋、生猪等)

Nov 15,2022
期货公司观点汇总一张图:11月15日农产品(棉花、豆粕、白糖、玉米、鸡蛋、生猪等)

标题:期货公司观点汇总一张图:11月15日农产品(棉花、豆粕、白糖、玉米、鸡蛋、生猪等)

地址:m.jiashengpage.com/article/480.html

2月23日财经早餐:美元收益于美联储加息暗示走强,高通胀风险引发原油需求忧虑
Feb 23,2023

汇通财经APP讯——2月23日(周四),美元周三走强,此前美联储公布会议记录显示,决策者决心利用较慢的加息步伐来抑制持续的高通胀,金价下跌;油价下跌至两周最低,因投资者更加担心,最近的经济数据将意味着...

2月23日重点数据和大事件前瞻
Feb 23,2023

汇通财经APP讯——2月23日需要重点关注以下数据:欧元区1月核心调和CPI年率、英国2月CBI零售销售差值、加拿大2月CFIB商业晴雨表、美国截至2月18日当周初请失业金人数、美国第四季度实际GDP...

NYMEX原油料下探75美元关口
Feb 22,2023

汇通财经APP讯——周三(2月22日),国际油价续走低,因美联储有望在日内稍后公布的最新会议纪要中重申进一步加息,引发人们对美国经济增速下降的担忧,NYMEX原油料下探75美元关口,尽管中国需求向好将...

“金发姑娘”已死!大摩首席警告:美国经济硬着陆风险在增加
Feb 22,2023

汇通财经APP讯——今年初,由于部分投资者预期美国经济将实现“软着陆”,即预测美联储将能在不引发衰退的情况下抑制通货膨胀,美国股市年初一度出现飙升。但美东时间周二,摩根士丹利首席投资官丽莎·沙利特(L...

全球186个国家/地区“通胀排行榜”一览,美联储纪要前多国提“高通胀”
Feb 22,2023

汇通财经APP讯——今天周三(2023/2/22),晚间将迎来市场聚焦的美联储纪要。美联储纪要前,就在今天白天时候,包括但不限于瑞典、日本、新西兰、德国、世界银行等都出现了关于高通胀或应对通胀的言论。...

中辉期货股指日报20230222:外围加息预期升温,股指震荡调整
Feb 22,2023

汇通财经APP讯——股指:外围加息预期升温,股指震荡调整截止2月22日周三收盘,上证指数跌0.47%,报3291.15,深证成指跌0.57%,报11900.12,创业板指跌0.73%,报2451.9。...

中辉期货原油日报20230222:原油偏弱运行,多头注意防范风险
Feb 22,2023

汇通财经APP讯——今日原油偏弱运行,多头注意防范风险,国内SC原油收于546.0元/桶,降幅为0.78%。消息面:供需:据俄罗斯副总经理称,俄罗斯1月份原油产量在980万桶/日至990万桶/日之间;...

现货黄金重新走高,市场等待FED新一轮“走钢丝”表演
Feb 22,2023

汇通财经APP讯——周三(2月22日),现货黄金重新反弹,投资者正等待即将在北京时间周四(2月23日)3点公布的美联储最新政策会议纪要,以评估其进一步加息前景。美联储正在走钢丝,因为它试图限制经济增长...

Hot

  • NYMEX原油料下探75美元关口 (Feb 22,2023)
  • 2月23日财经早餐:美元收益于美联储加息暗示走强,高通胀风险引发原油需求忧虑 (Feb 23,2023)
  • 中辉期货股指日报20230222:外围加息预期升温,股指震荡调整 (Feb 22,2023)
  • 2月23日重点数据和大事件前瞻 (Feb 23,2023)

准备开始交易?

立即注册 OR 联系我们

Risk Warning: 我们提供的服务包括场外交易产品,并存在亏损大于初始注资金额的风险。这些产品不一定适合每一位投资者,请确保您完全了解所涉及的风险,必要时可向第三方征询意见。

FOREX.com可能时常通过StoneX Financial Ltd. (地址:Moor House First Floor, 120 London Wall, London, EC2Y 5ET, United Kingdom)来提供与信用卡相关的支付服务。

© 2026 嘉盛集團 | All rights reserved.