汇通财经APP讯——原油: 美国库存增加,油价创月内最大跌幅。沥青:供给低位,但需求仍需检验。PTA:终端及下游需求季节性走弱,等待需求检验。乙二醇:装置转产降负荷,但短期上行空间或有限。东海期货公司...
汇通财经APP讯——周四(2月2日)亚洲时段,现货黄金高位震荡,目前交投于1953美元/盎司附近。周三美联储如期加息25个基点,但美联储主席鲍威尔有关通胀阻击战意外鸽派的发言导致美元大跌,并向投资者发...
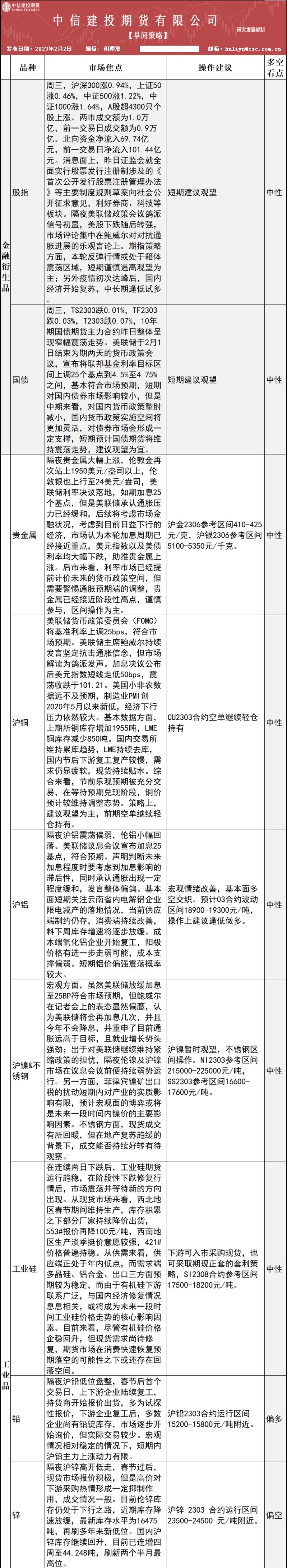
汇通财经APP讯——股指:信息刺激,股指多单轻仓;股市在节后小幅回调之后,大幅反弹,在券商的拉升下,市场走势强劲。信息面上,证监会公布全面实行股票发行注册制改革正式启动,券商投行业务直接获得机会,“创...
汇通财经APP讯——期货公司观点汇总一张图:2月2日黑色系(螺纹钢、焦煤、焦炭、铁矿石、动力煤等)
汇通财经APP讯——期货公司观点汇总一张图:2月2日有色系(铜、锌、铝、镍、锡等)
汇通财经APP讯——期货公司观点汇总一张图:2月2日农产品(棉花、豆粕、白糖、玉米、鸡蛋、生猪等)
汇通财经APP讯——原油:海外基准油近期价格波动较大,月差跌幅受限,Brent1-3月差甚至逆势走高。中国经济复苏和海外有衰退哪种对全球经济的影响更大?两派的交锋在中国需求尚未显现强劲态势,?油库存没...
汇通财经APP讯——2月2日,长安期货发布原油早评,认为原油将将震荡,建议短差为主谨慎偏空。长安期货公司授权文本由“专注期货开户交易及专业行情分析资讯网站”:【一期货 www.1qh.cn】转发
汇通财经APP讯——一张图:黄金原油外汇股指"枢纽点+多空占比"一览。今日(2023/02/02周四)最新出炉的数据显示,截止上个交易日结束时,头寸达到80%及以上的品种有:★ 现货黄金 XAU/US...
汇通财经APP讯——2月1日,市场分析师Gary Howes撰文称,“顽固的核心通胀率”将使欧洲央行继续加息。2月1日的数据显示,欧元区1月扣除食品能源烟酒的调和CPI月率初值为-0.8%,低于0.6...
汇通财经APP讯——正如人们普遍预期的那样,OPEC+的联合部长级监督委员会(JMMC)在周三的会议上建议,不改变目前的石油生产配额。但是,WoodMac:称,2022年发现了更大、更好、更具战略意义...
汇通财经APP讯——周四(2月2日)亚洲时段,现货黄金高位震荡,目前交投于1953美元/盎司附近,美联储主席鲍威尔略显鸽派的讲话,令美元持续走弱,给金价提供支撑,市场目光转向周五将出炉的非农就业报告,...